云主机网
  • 首页
  • 代码编程
  • 服务器
  • 网站运维
  • 资讯
最新文章
drools rule (一) 属性

drools rule (一) 属性

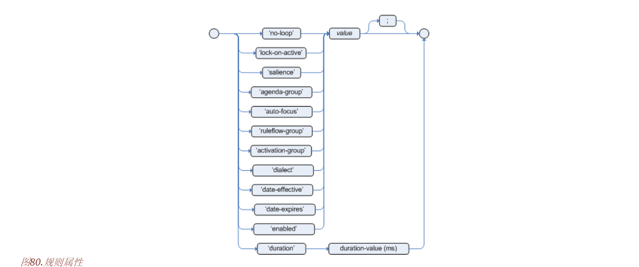
规则属性提供了一种影响规则行为的声明方式。有些很简单,有些则是规则流等复杂子系统的一部分。要从Drools中获得最大收益,您应该确保对每个属性有正确的理解。 属性 类型 默认值 涵义 no-loop……

2024年4月19日 互联网
最新文章
  • 云服务部署全流程指南:从工具选择到环境搭建
  • 智能对话机器人部署全攻略:从安装到飞书集成与技能库配置
  • 开源AI助理获行业认可,深度解析其技术架构与创新亮点
  • 智能机器人重命名后引发热议,其技术内核有何独特优势?
  • 智能体技能开发全解析:从安装到最佳实践
  • Moltbot应用快速部署与访问全流程指南
  • 从ClawdBot到MoltBot:智能机器人框架的进化之路与技术突破
  • 智能机器人部署全流程解析:从环境搭建到消息通道配置
  • Clawdbot:构建个人专属AI网关的技术实践指南
  • 开源AI助手Clawdbot深度解析:低门槛部署与硬件协同的革新实践
  • 全球边缘网络服务入门指南:八步实现网站加速与安全防护
  • 智能问数新利器:10分钟快速上手SQLBot交互式数据分析

© 2025 云主机网 版权所有

蜀ICP备86982900号